The School of Communication adopts hybrid admission starting from 2022 entry. The Bachelor of Communication (Honours) programme offers the following Majors.

This Major offers a coherent curriculum with emphasis on both game design and computer animation. The holistic learning experience will equip students for a wide range of career opportunities in digital entertainment, arts and culture, as well as to prepare them for more advanced study.

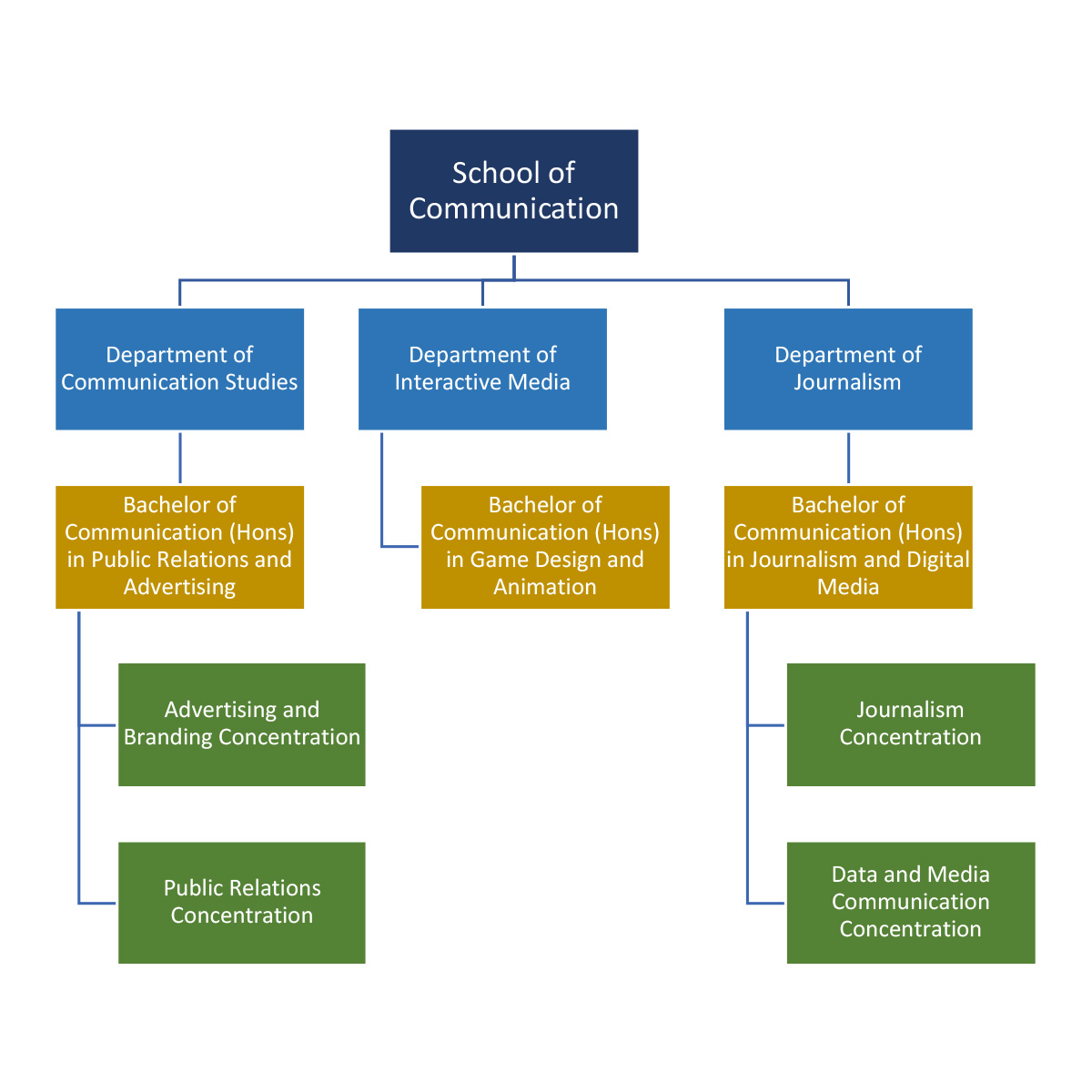
Journalism and Digital Media Major

Within this Major, there are two Concentrations:

  • The Journalism Concentration aims to prepare students for a career in Chinese-language media or international media that operate in English.

  • The Data and Media Communication Concentration, which is jointly offered with the Department of Computer Science, aims to train digital journalists with advanced computer skills, notably in data visualization and analysis.

Public Relations and Advertising Major

There are two Concentrations within this Major:

  • The Advertising and Branding Concentration offers training in strategic planning, brand storytelling and concept expression. It prepares students to present ideas in an innovative and socially responsible way for effective brand communication and promotion.

  • The Public Relations Concentration acquires both the critical understanding and essential skills to develop successful careers in strategic communication, public affairs, social responsibility, media relations, crisis communication and digital public relations across business, government or non-profit organizations.

 

Explore our e-programme leaflet for a glimpse into the vibrant study life and dynamic experiences of School of Communication students.

bcomm bcomm